工程勘察质量监管平台
一、行业现状
我国工程勘察市场化管理体制还不完善,进入门槛较低,同质化竞争严重,低价竞争,质量难以保证,严重影响正常的市场秩序。
勘察过程质量粗劣,甚至伪造工程勘察资料误导基础设计,其后果将造成严重的经济损失,危害社会公共安全。

二、政策解读

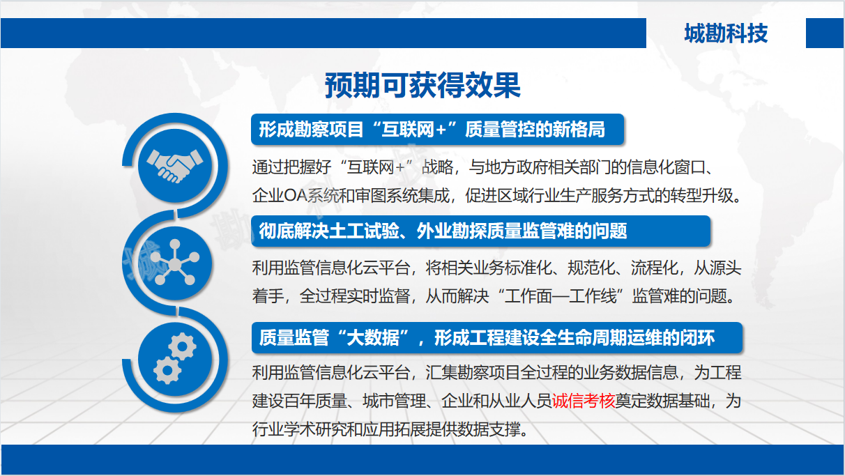
三、解决方案

提供贯穿岩土工程勘察全过程的信息化监管新思路。与传统监管模式对比可以明显发现,除了要满足对企业、人员、设备、内外业过程及结果信息进行数字化的记录、统计、跟踪外,利用互联网技术还可以实现各方单位之间的数据共享,并通过大数据云计算实现智能报警,动态推送,线上监督;通过监管云平台的建立,管理模式从原来的着重于事后监管延伸到事前、事中、事后全方位的实时监管。



典型案例
通过工程勘察质量全过程信息化监管,切实提升了勘察外业作业的规范性,显著提高了工程勘察质量,有效改善勘察市场环境。
